How big of a snake do I need
Re: How big of a snake do I need
Makes sense to me, Bruce. A number of years back a friend took a DI'd bass signal and fed it back to a bass amp on stage, and it had a lot of noise on it. Now I understand why that was. Thanks.
TomS
- DJ Higgumz
- Posts: 804
- Joined: Mon Aug 01, 2011 9:13 pm
- Location: Wisconsin
Re: How big of a snake do I need
I don't really understand, but I'm guessing they have more wire, meaning the signal isn't constricted. Could you use a ts unbalanced at the returns to your amp, being a 20 foot long cord?
Before Fitzmaurice, big bass could only be had with just a hook and a nightcrawler.
Building
4 30" T60s
Built
2 19" T60s
1 30" T39
3 Autotubas with GTO804
Bought
2 Dr250s
Building
4 30" T60s
Built
2 19" T60s
1 30" T39
3 Autotubas with GTO804
Bought
2 Dr250s
Re: How big of a snake do I need
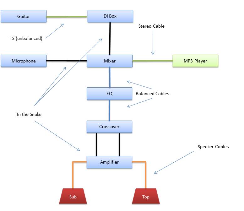
There are a few types of signals and wiring that are used in audio:DJ Higgumz wrote:I don't really understand, but I'm guessing they have more wire, meaning the signal isn't constricted. Could you use a ts unbalanced at the returns to your amp, being a 20 foot long cord?
- Stereo cables have a TRS plug where (T)ip = Left, (R)ing = Right, and (S)hield = Ground.
- Unbalanced cables have a TS plug where (T) = Signal and (S)hield = Ground.
Both stereo and unbalanced cables should be kept as short as possible. The cables may or may not be shielded but either way the longer a cord is, the more noise that is injected into the audio signal. Noise is injected by all the electronics in use around the cable such as wiring in the wall, cell phones that are near the snake, flourescent lighting and more. Noise can also be injected into the signal from other sources so shorter is better. - To fight all that noise; Balanced cables were created. Balanced cables are usually either an XLR or TRS where (T)ip = Signal +, (R) = Inverse Signal -, and (S)hield = Ground. Or on XLR where Pin 1 = Ground, Pin 2 = Signal +, and Pin 3 = Inverse Signal -.
- The final type of cable we are worried about are speaker cables. Most have either Speakon or 1/4" TS ends. They could be used as a signal level TS cable but are unshielded and more susceptible to noise injection because they have larger wires.
The only real "larger" or "unconstricted" cable is the speaker cable, but again diminishing returns - it's unshielded and becomes more susceptible to noise. As far as the length of the cable, use the minimum length needed, but if your snake is a 100 ft and you only use 25 it's okay... I routinely use a 200+ft cable from the EQ at the FOH to the Crossover in the Amp Rack. (I don't normally require a snake)
Best practice is to use balanced cables as much as possible. You can always use an unbalanced cable in place of a balanced one, but again - best practice is to use balanced. The only time I use unbalanced cables is when hooking up instruments such as guitar, bass guitar, or a synth; when doing so I use a DI box to turn it into a balanced signal. Also, don't use a guitar cable or other TS cable as a speaker cable - that would be very constricted.
See the attached image for ideas of where the different cables types go.
Built: 2 T48 24" 3015LF, 2 DR250 2510
Planned: 4 T48 18" 3015LF, 4 DR250 2510
Planned: 4 T48 18" 3015LF, 4 DR250 2510
Re: How big of a snake do I need
enough how stuff works you need to pair your snake with your mixer your setup and the length you need.. if you need a 24 x 8 and you think it is much to decide buy two 12 x 4 (or 16 by 4 as i'm checking in and this size is the better bang for the buck)sometimes you dont need all 24 channels or you may need to cross cables to both sides so separate snakes will champ in that situation
There is a very thin line between fail and success. It is very thin so, why are you scared???
MADE
4- OT12'S BETAII
4 T39'S 20" 3012LF LOADED
ON THE BENCH: 2 OT212
MADE
4- OT12'S BETAII
4 T39'S 20" 3012LF LOADED
ON THE BENCH: 2 OT212